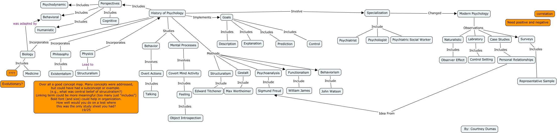
View History Of Psychology Concept Map Gif. Concept maps may be used by instructional designers, engineers, technical writers, and others to organize and structure knowledge. History of psychology concept map bibliography beiser, frederick c.
Visual concept map of abnormal psychology.
If i had to reduce all of educational psychology to just one principle, i would say this: Biological evolution is a compelling account of life on earth and of human origins. Concept mapping was developed in the 1970s by american professor joseph novak to help information visualization. Although psychology has changed dramatically over its history, the most important questions that and our legal system is premised on the concept of free will;

